LLM'ler Ekonomik Bilgiyi İşleyebilir mi?

ekonomik bilgi: ekonomik değeri olan bilgi diye netleştireyim.
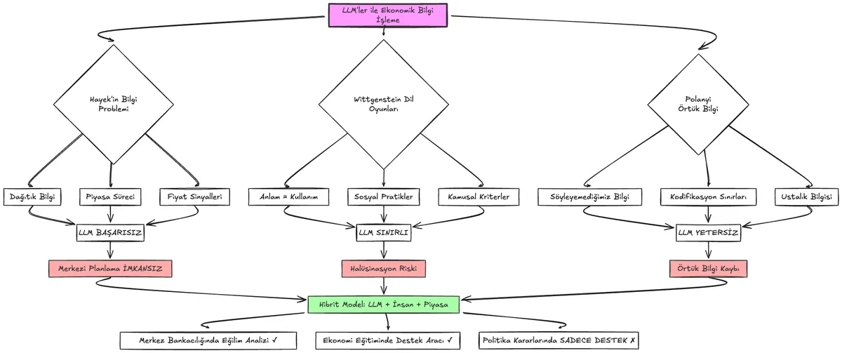
Kısa Kısa
Hayek’in “bilgi problemi”
Ekonomide bilgi dağınıktır ve piyasa süreci ile fiyat sinyalleri bunları aktarırlar. LLM'ler bu mekanizmayı ikame edemezler. Şaşırtıcı olmayan şekilde merkezi planlama (ilerleyen dönemde de) imkansız (kalmaya devam edecek).Wittgenstein’ın “dil oyunları”
Anlam, “kullanım” ve sosyal pratikler/kamusal kriterler içinde oluşurlar. LLM'ler bağlam ve pratiklere sınırlı erişirler, bu durumda sınırlı kalırlar ve halüsinasyon riski ortaya çıkar.Polanyi’nin “örtük bilgi”si
Birçok bilgi söylenemez/kodlanamaz ve ustalık bilgisi deneyimle taşınır. LLM'ler bunu da tam yakalayamazlar, yine yetersiz kalırlar ve örtük bilgi kaybına yol açarlar.
Sonuç?
Tamamen ikame bir sistem imkansız fakat merkezi müdahale de bir o kadar anlamsız, hatta mevcut yapıdaki haline kıyasla daha tehlikeli.
LLM + İnsan + Piyasa anahtar denklem olarak karşımıza çıkacak gibi gözüküyor. Dağılım (ya da değişkenlerin katsayıları) nasıl olur öngörmek zor, riskler (tekelleşme, kapsayıcılığın sınırlı kalması, sosyoekonomik eşitsizliklerin artması vs.) çok fazla. Çok daha yenilikçi çözümlere ihtiyaç duyacağız.